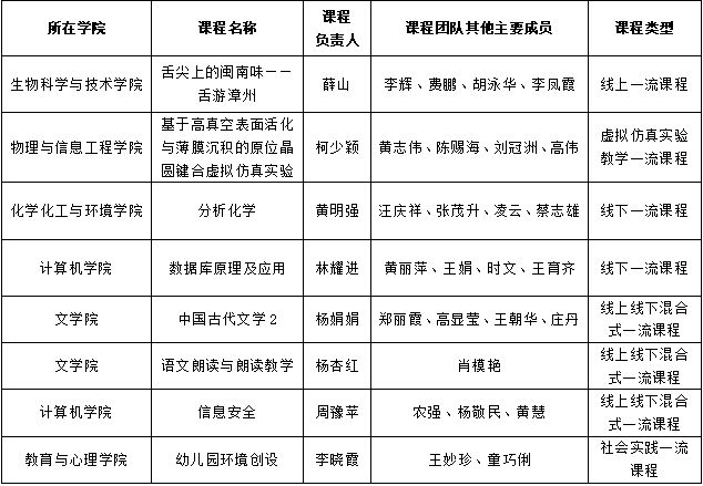
近日,教育部正式公布第三批国家级一流本科课程认定结果。我校申报的《舌尖上的闽南味——舌游漳州》等8门课程成功入选,包含线上一流课程1门、虚拟仿真实验教学一流课程1门、线下一流课程2门、线上线下混合式一流课程3门及社会实践一流课程1门。本次学校共推荐13门课程参评,入选率(61.54%),入选总数与质量均再创新高。至此,我校国家级一流本科课程达15门。
国家级一流本科课程建设,是教育部贯彻全国教育大会精神、落实新时代全国高等学校本科教育工作会议要求、全面振兴本科教育的一项重要举措。本次我校多门课程成功入选,是我校长期坚持“以本为本”、深化教育教学改革、持续推进课程内涵建设的标志性成果,充分彰显了我校在课程建设与人才培养方面的扎实成效。

(文:沈坤莲)
